There are several different chargers on board that are used to charge batteries from different energy sources such as the alternator on the main engine, shore power, solar panels, wind turbines, hydro generator, or generator. It is easy to get complicated electrical installations with different chargers that must work together to charge the important and expensive batteries.
This article gives you more information about how battery charging works and how the installation is built.
As the batteries we use in electrical systems like this are expensive and important to onboard safety, use only quality multi-stage automatic chargers designed for the type of batteries the boat has in its battery banks. Ensure that the chargers are correctly installed, have the correct configuration, and have the correct value of the charging voltages.
Since the ambient temperature can differ much from the standard temperature where battery characteristics are measured (usually 20 degrees Celsius), the chargers should also be able to sense battery temperature in order to use the correct voltage when charging the batteries.
3-step charging
Batteries that use lead-acid or lithium-ion can be charged according to the same principle, i.e. 3-stage charging. But different types of batteries require different charging parameters (voltage, current). Modern multi-stage chargers for marine use can therefore be set to charge the most common lead-acid batteries and LFP batteries.
The 3 different charging steps that all modern chargers use are
- Bulk
This step charges the battery with a constant current until the battery voltage reaches a certain value that depends on the battery type and is set in the charger. When this value is reached, the charger transitions to the Absorption step. - Absorption
This step charges with a constant voltage until the current has decreased to a certain value which depends on the battery type and battery capacity. The value is set in the charger. When the current is reduced to this value, the charger goes into Float. - Float
When this step starts, the voltage drops to a certain value that depends on the battery type. The voltage value is set in the charger. The charger keeps the voltage within a certain range from this value. This compensates for the battery’s self-discharge and for some amount of consumption.
If the battery voltage drops below the lowest value of the range for longer than a certain time, the charging process is restarted by the charger switching to the Bulk step again.
The picture below shows how voltage and current change in the different steps of a 3-step charger.

Equalization
There is a fourth charging step, Equalization, which is intended for lead-acid batteries (not GEL) and means that the charger uses a constant voltage that is higher than during Absorption (around 15.5V for a battery with 12V nominal voltage). The aim is to reduce the amount of sulphation, Electrical system, Part 3 – Facts about lead batteries.
Some chargers perform this automatically, while other chargers require manual initiation of this step. When equalization needs to be done, depends on how long the battery has been fully or partially discharged. Check with the supplier of the battery when you need to equalize and with what voltage.
My own opinion is that the starter battery does not need to be reconditioned as long as the generator is working as it should and the engine is easy to start. However, the batteries for the boat’s other consumers probably need to be reconditioned every season and more often if you use the boat all year round.
Warnings
- Since the voltage is high during this charging stage, there is a risk that the battery will form hydrogen gas which is released via the safety valve. On a GEL battery, the hydrogen gas forms permanent bubbles in the GEL and this destroys the battery. Do not equalize GEL-batteries!
- When equalizing parallel batteries, disconnect and equalize them separately.
- If you are going to recondition two 12V batteries connected in series, disconnect them first and equalize them individually with a 12V charger.
- If you have consumers that cannot withstand the high voltage during equalization, disconnect the battery first.
Storage
Some modern chargers also have a fifth charging stage, Storage, which is used when the battery is to be stored for a long time. It is similar to Float, but with a slightly lower voltage. I think this sage is most useful for LFP batteries, which are better off being stored partially discharged for a long time, unlike lead-acid batteries, which are better off being charged to 100% before storage.
Charge effect
The charger’s power determines the maximum amount of current it can charge with during the bulk step and that determines how quickly it can charge the battery to almost full. There is no point in having chargers with greater power (current) than the batteries are comfortable with.
Batteries are marked with a maximum charging current. If you have a battery bank with parallel-connected batteries, it can be charged with the maximum charging current multiplied by the number of parallel-connected batteries.
AGM and GEL batteries can generally be charged with a current that is about 20% of the battery’s capacity plus the power used by consumers during charging. This means that a 100Ah battery should be charged with at least 20A + 10A = 30A to be able to supply at least 10A to consumers during charging.
A discharged 100Ah battery (50% SoC) then takes about 6 hours to charge.
LFP batteries can be charged with a current that is up to 50% of the battery’s capacity. If a higher current is used, the life of the battery may be shortened.
Always check the maximum charging current with the battery manufacturer’s information.
Charging time calculation
Lead battery
The charging time for a lead battery can be calculated using the formula (source Mastervolt https://www.mastervolt.com/charging-batteries/)
Charging time = 4 hours + (Ah to top up * loss factor) / (Max charging current – Current consumption)
The loss factor for the GEL battery is approximately 1.1 and for AGM 1.15.
Lithium-ion battery
The charging time for an LFP battery can be calculated using the formula (source Mastervolt https://www.mastervolt.com/charging-batteries/)
Charging time = (Ah to top up * loss factor) / (Max charging current – Current consumption)
The loss factor for the LFP battery is 1.03.
Voltage disturbances
It is important that there are no periodic voltage disturbances (ripple) in the electrical system, it creates a disturbing current that can damage the batteries.
In order not to damage batteries, the ripple current must be a maximum of 5% of the installed battery capacity. If you have a 400Ah battery bank, the ripple current must be a maximum of 20A.
If you have sensitive consumers (navigation equipment, VHF, and GPS) connected to the electrical system, the ripple should be kept below 0.1V so as not to disturb the equipment.
Any consumer that has some form of voltage conversion can cause a ripple and therefore it is important to ensure that you do not connect equipment that causes too much ripple.
Examples of equipment that can create ripples are chargers, DC/DC converters, inverters, generators, and electric motors.
Multiple chargers
It is common to have several chargers charging the same battery and I will cover three different cases which I think cover most situations on board.
- Parallel chargers to charge faster
This may be the case when the battery bank has a large capacity and there is a large energy source such as shore power or a diesel generator supplying the energy to the chargers. - Chargers for different energy sources are used at the same time
This may be the case when you have solar panels, wind- or hydro-power that can generate energy simultaneously with other energy sources. - A charger that charges different types of batteries at the same time
This may be the case when you want to charge the starter battery and the 12V service battery from the 12V alternator on the main engine.
Parallel chargers to charge faster
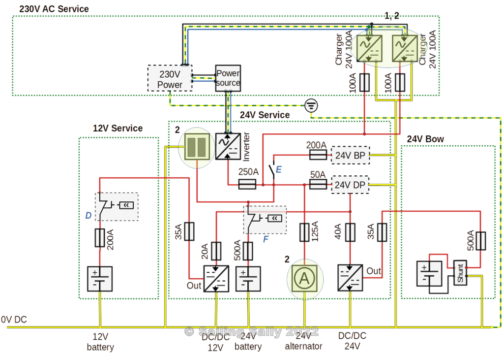
In this picture which is from Electrical Systems, Part 3 – Subsystems, the circled chargers are marked with 1, an example of using 2 parallel chargers to be able to charge the battery bank for 24V Service with 200A when the diesel generator is running. It is not so important to be able to charge with 200A when connected to shore current, because that connection can usually be connected for a longer time.

When there is sufficient power (the diesel generator is running) in the subsystem for 230V, the second charger is started automatically. The charger is networked and thus has knowledge of the other charger and the battery bank being charged. It has the same information about the battery bank’s temperature, voltage level, and which charging phase the other charger is in. This allows the chargers to synchronize their charging.
Chargers from different energy sources
In this image, I have marked chargers with different energy sources that charge the same battery with the number 2.

There are three different chargers
- The 24V alternator on the engine with its regulator (another name for a charger)
- The regulator that uses energy from the solar panels
- The usual chargers that use energy in the subsystem for 230V Service (shore current or diesel generator).
I will write more about solar panels and solar panel controllers in an upcoming article Electrical systems, Part 3 – Sun, wind, and water.
For now, it is enough to know that there are different types of regulators for energy from the sun, wind, and water. What they have in common is that the energy source is uncertain and the voltage to the regulator is uneven. The voltage depends on how fast the boat is going, how windy it is or how sunny it is. For these energy sources, a regulator based on a technology called MPPT (Maximum Power Point Tracking) should be used. It is basically a DC/DC converter that converts the variable voltage from the energy source into a battery voltage that suits the battery’s current charging stage.
A battery thrives best with a voltage that depends on where in the charging process the battery is. This makes it important that these chargers can be synchronized with each other and with the other chargers on board that charge the same energy source.
In the fictitious sailboat in these articles, the solar panel controller is of the MPPT type and integrated with the one 230V charger that charges the 24V Service. This keeps these two chargers in sync.
Since you want these chargers to use as much energy as possible, they should ideally work in the Bulk stage. This means that the battery bank should always have an SoC between 50% and 90%.
If the battery is fully charged before the sun goes down, you are using too little energy 🙂
Chargers that charge different types of batteries at the same time
In this image, the engine’s alternator is marked with 3 because it can charge both the starter battery and 12V Service via a battery separator that distributes the charging current from the alternator to both batteries at the same time. See Electrical system, Part 3 – The subsystems.

The battery selector at A connects the starter battery to the starter motors in position 1. In position 2 it connects the battery in 12V Service to the starter motors (Emergency connection).
The starter battery can also be charged with up to 15A from a charger in 230V Service.
The generator on the engine supplies power to both 12V Start and 12V Service via the battery separator. When the battery in the 12V Service is charged, the battery disconnects the charge using the remote switch at C which is also connected to the network. During this disconnection, something called ”Load dump” can occur. In Electrical system, part 3 – Alternator and charging, you can read more about this.

Du måste vara inloggad för att kunna skicka en kommentar.